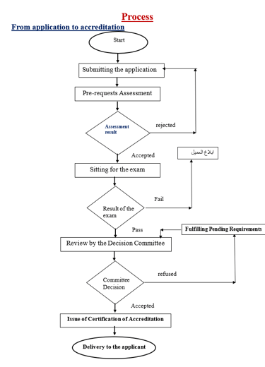
Our Process

Step-by-step guide from application to certification, making it clear and simple.

Our Process

Step-by-step guide from application to certification.

Illustration showing a clear pathway with five steps labeled from application to certification.
Illustration showing a clear pathway with five steps labeled from application to certification.
1- Application
2- preassisment
5- Certificate
3- Exam
4- Decision

FAQs

How do I apply?

Start by filling out our online application form with your details.

What is pre-assessment?

Pre-assessment reviews your application to ensure you meet basic requirements.

When is the exam scheduled?

Once your pre-assessment is complete, we will notify you of the exam date and location.

How is the decision made?

Decisions are based on exam results and overall application review.

When do I get certified?

Certification is granted shortly after a successful decision is communicated.

Can I retake the exam if I fail?

Yes, you can retake the exam after a waiting period; details will be provided upon request.

Get in Touch

Questions about our certification steps? Reach out anytime.

Phone

+1-555-123-4567

Email

contact@certsteps.com